第二批“非遗工坊典型案例”名单公布
文化和旅游部 人力资源社会保障部
农业农村部关于公布第二批“非遗工坊
典型案例”名单的通知
各省、自治区、直辖市C7娱乐 (局)、人力资源社会保障厅(局)、农业农村(农牧)厅(局、委),新疆生产建设兵团文化体育广电和旅游局、人力资源社会保障局、农业农村局:
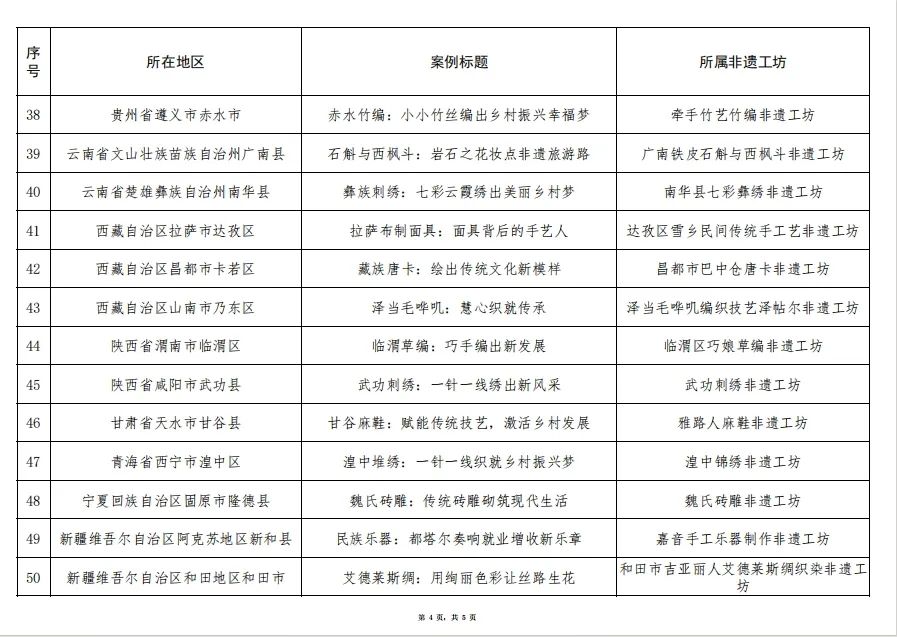
根据《文化和旅游部办公厅 人力资源社会保障部办公厅 农业农村部办公厅关于推荐第二批“非遗工坊典型案例”的通知》安排,文化和旅游部、人力资源社会保障部、农业农村部组织开展了第二批“非遗工坊典型案例”(以下简称“典型案例”)推荐工作,在各地积极申报的基础上,经研究遴选并经公示,确定了51个典型案例,现将名单予以公布(见附件)。
希望各地认真学习借鉴,发挥典型案例的示范带动作用,推动非遗工坊建设提质增效,进一步发挥非遗工坊在推动非遗保护、促进就业创业、助力乡村全面振兴等方面的积极作用。
特此通知。
文化和旅游部
人力资源社会保障部
农业农村部
2025年4月9日





附件:
相关文档
关联链接
上一篇
-
联合国教科文组织亚太地区非物质文化遗产国际培训中心管理委员会第十四次会议在京召开
2025年4月29日,联合国教科文组织亚太地区非物质文化遗产国际培训中心(以下简称“中心”)在京召开管理委员会第十四次会议(以下简称“管委会”)。中心管委会国...
下一篇
-
湖北“村歌”团队亮相全国“四季村歌”会
“妹娃要过河,是哪个来推我嘛”,3月31日(农历三月初三),“山歌好比春江水”“四季村歌”全国主场活动在广西南宁启动,我省恩施“阿惹阿美”组合演绎恩施经典...








